K-Research Academy a Trading Platform
K-Research Academy a Trading Platform
K- Research is a YouTube channel that came up with Rich expertise across businesses, sectors and in Stock market so now decided to come up with Mobile and web Applications for Traders.
K-Research wants to move into web and Mobile apps as a Stock & MF Broker
Rich expertise across businesses, sectors and market cycles
Want to give Features like In-depth analysis of companies and financial performance
Constant monitoring of changing dynamics in markets, industries and the economy.
I believe every trader and investor has his unique style and needs.
So I have meticulously Designed a bouquet of specialized offerings to put
users on top of the game.
GUIDELINES FOR PROJECT :
K-Research is a youtube channel for stock market learning and consulting the goal
after 1.6+ lakh Members, Owners want to come up with their app for trading and mutual funds.
after 1.6+ lakh Members, Owners want to come up with their app for trading and mutual funds.
Brief: Who are our users?
1. Admin: we have some important rules for admin and tech users from K-research who will be looking into background activities and updates for videos, courses and testing UI.
2. Standard Users: members who already using some of our features in Telegram and WhatsApp channels and have some problems so we need to address that and Look for better options in one place. This target audience's age group is between 24 to 51.
Design Approach
User research (Strategy: Qualitative)
Data collection
- Qualitative interviews
- Observation
- Role play (Excluded because of unavailability of existing product)
- Role play (Excluded because of unavailability of existing product)
Data reduction & Data display Conclusion
Personas & Scenarios
Task flows & CJM
Personas & Scenarios
Task flows & CJM
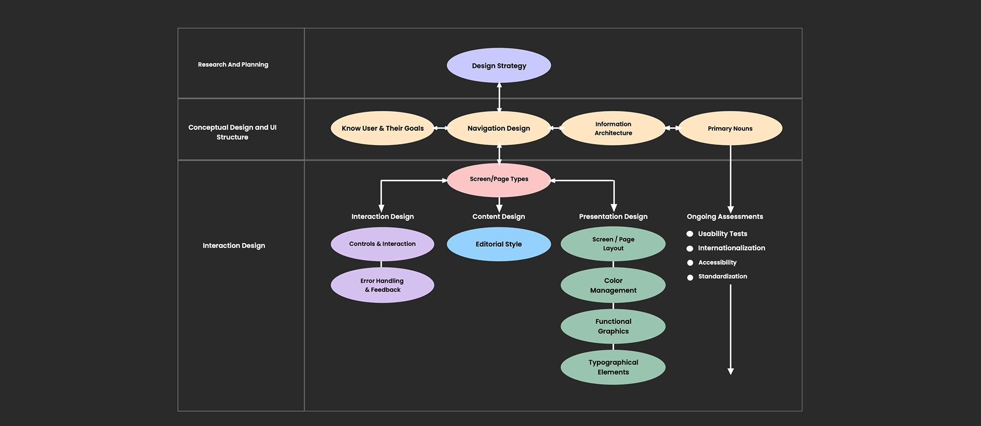
Design
Information Architecture
Low-Fi wireframes
Visual communication theme
Visual communication theme
Hi-Fi wireframes Practical Usability Testing
Design Focal Points
COMPETITOR ANALYSIS /PRODUCT STUDY
Data collection
User Interview (Focus on existing solution)
Below mentioned questions were asked in the interview:
Below mentioned questions were asked in the interview:
DATA COLLECTION: RESPONSES OF 1 ST INTERVIEW
DATA COLLECTION: RESPONSES OF 2 ST INTERVIEW
CONCLUSIONS IDENTIFIED NEEDS
1. The new App should have a short learning curve.
2. The personalized, aesthetic and informative home page is preferable.
2. The personalized, aesthetic and informative home page is preferable.
3. An easy navigation and quick response is preferable.
4. There should be quick action for redundant repetitive actions.
5. A minimal (less cognitive load) webpage and app with distinct and simple elements is good for workflow.
4. There should be quick action for redundant repetitive actions.
5. A minimal (less cognitive load) webpage and app with distinct and simple elements is good for workflow.
6. A dashboard should Highlight Real Time Stock Related Data.
7. MIS, NSE and BSE options should be clear Notification will help to grab attention for action items.
8. Real-time data and Open Trading Options: Call & Buy
9. Add fund and Calculations should be calculated as per share & lot Options With Mutual fund options Need Time and Total Return Feature from the system to cut down Cognitive load 10. Update for personal and nominee details of all folios in one place.
7. MIS, NSE and BSE options should be clear Notification will help to grab attention for action items.
8. Real-time data and Open Trading Options: Call & Buy
9. Add fund and Calculations should be calculated as per share & lot Options With Mutual fund options Need Time and Total Return Feature from the system to cut down Cognitive load 10. Update for personal and nominee details of all folios in one place.
PERSONA & SCENARIO 1 (BASED ON USER RESEARCH)
PERSONA 2 (BASED ON USER RESEARCH)
PERSONA 3 (BASED ON USER RESEARCH)
TASK FLOWS Sample 1
Information Architecture - IA
LO-FI WIREFRAMES: Stock Options LO-FI WIREFRAMES: Mutual fund
HI-FI WIREFRAMES: Stock Options
HI-FI WIREFRAMES: Stock Options
Practical Usability Testing